
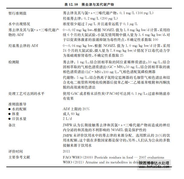
由于在特定的易受感染的小鼠菌株中的研究和人類的流行病學研究不相關,JMPR認 為莠去津不具有遺傳毒性并且莠去津似乎不具有對人類的致癌威脅。大量來自流行病學的 證據也表明接觸莠去津不會引發人類癌癥。
在特定的生殖毒性研究中,在大鼠妊娠早期(例如:促黃體激素依賴期)接觸莠去津會 引起預胚胎植入和后胚胎植入丟失的增加,包括全體再吸收。促黃體激素和促黃體激素的 浪涌抑制和發情周期的后續紊亂在犖犗犃犈犔為1.8mg/kgbw/d的情況下(以發情期的日 增加)在3.65mg/kgbw/d及以上的水平被發現。促黃體激素和促黃體激素的浪涌抑制和 發情周期的后續紊亂的影響由許多短期的機理研究所支持。另外有試驗表明莠去津對促黃 體激素的浪涌抑制和催乳素分泌的影響是通過下丘腦位置的活動進行的。JMPR認為莠去 津不具有致畸性。
采用各種體內、體外測試系統進行的研究表明在接觸莠去津后免疫系統進行了調節。 然而,免疫系統的受損反應只有在儲量大于能夠影響神經內分泌系統相應濃度時才會出現, 導致發情周期的紊亂和后續反應。
氯 s 三嗪代謝產物的毒性分配和作用機制與莠去津相似,這些代謝物對于神經內分 泌系統的紊亂作用特性與其源物質相似。
代謝物羥基莠去津與莠去津及其氯 s 三嗪代謝產物在作用機制及毒性分配方面 不同。代謝物羥基莠去津的主要影響是腎臟毒性(由于其低溶解性,導致了晶體形成及 后續的炎癥反應),而暫時沒有證據可以證明代謝物羥基莠去津有神經內分泌干擾性。 代謝物羥基莠去津沒有致癌性的證據,也沒有在體內外的充足范圍的試驗中展現出基 因毒性。
如需要產品及技術服務,請撥打服務熱線:13659219533
選擇陜西博泰達水處理科技有限公司,你永遠值得信賴的產品!
了解更多,請點擊www.qsphotos.com