雖然微囊藻毒素只出現在藍藻泛濫的水體的魚類、軟體動物和貝類中,但是人體接觸微 囊藻毒素主要通過飲水或藍藻水華水體的娛樂性使用。
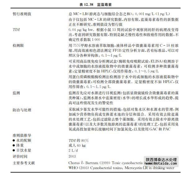
微囊藻毒素至今已鑒定出80多種類別,其中只有少數幾種經常存在而且濃度較高。 MC LR是其中最常見、在同系物中毒性最強的一種,也是唯一一種具有足夠的毒理學數 據支持而得出一個暫行準則值的藻毒素。在經常出現的藍細菌屬中,微囊藻屬 (犕犻犮狉狅犮狔狊狋犻狊),浮絲藻屬(犘犾犪狀犽狋狅狋犺狉犻狓)和魚腥藻屬(犃狀犪犫犪犲狀犪)通常含有這類毒素(參見 11.5節)。

MC LR是一種真核生物蛋白質絲氨酸/蘇氨酸磷酸酶1和2A的強抑制劑。由于微 囊藻毒素穿過細胞膜主要通過膽酸運載蛋白,其毒性的主要靶器官是肝臟。準則值的推導 主要是基于一項小鼠的13周經口試驗,以及一項豬的44d經口試驗的驗證。微囊藻毒素具 有大量家畜和野生動物的中毒事件記錄,有公開的致癌作用研究。2006年,IARC將 MC LR劃為一種可能的致癌物質(2B組)。
實際問題:
藍藻廣泛存在于湖泊、水庫、池塘和緩慢流動的河流。“水華”指某一區域藍藻過量增長 導致細胞數量過高。在原水中藻毒素可達到對人體健康有潛在危害的濃度,尤其是在停滯 或緩慢流動的水體中。如果營養物質(氮和磷)的濃度升高,便會出現水華。水華往往在同 一水體中隨時間反復出現。一些藍藻的細胞會聚集在水表面以浮渣或熱分層水庫的躍層形 式出現。這種累積可能發展迅速,并且它們的持續時間變化較大(幾小時到幾周)。在許多 情況下,水華和藻細胞的積累是季節性的。
許多資源保護和源頭管理措施都可以減少水華發生的概率。其中最可持續和有效的措 施是盡量減少水體中營養物質(尤其是磷)的濃度,以大幅度限制藍藻生物量的上限。這種 方式需要控制由污廢水帶來的或從陸地區域獲得的營養源負荷。后者包括控制水土流失以 及糞便和肥料施放在集水區的量。此外,水力學管理措施,例如水體混合和沖洗可以使水文 物理條件改變,不適合藍藻生長。因而使水體中生物物種從藍藻轉移到與人體健康關系不 大的其他物種(即浮游藻類如硅藻)。
由于微囊藻毒素幾乎總是和較大細胞結合,通過工藝目標優化,可去除顆粒的水處理工 藝比如土壤或河岸天然慢濾、混凝、過濾或氣浮都可以有效控制微囊藻毒素。這些工藝對藻 類細胞碎片或其他微囊藻毒素同樣有效果。處理過程應盡量避免細胞破裂,釋放毒素。高 濃度溶解的微囊藻毒素情況不太常見,大部分微囊藻毒素也可被活性炭去除。在足夠高的 劑量和足夠長的接觸時間下,氯化和臭氧化可以有效去除大多數微囊藻毒素,但對貝類毒素 效果較差。高錳酸鉀對微囊藻毒素去除較好,但對于其他毒素的處理效果目前數據有限甚 至匱乏。二氧化氯和氯胺對藻毒素去除效果較差。
監測藻毒素是監管原水藍藻暴發或水華形成其他潛在可能證據(即營養水平和浮游植 物物種組成)的最有效方式,可預警此類事件的發生。相比之下,監測出廠水目標藻毒素濃 度不足以判斷水質是否安全,因為大量的毒素(特別是微囊藻毒素)除了 MC LR有準則值 外,其余均沒有準則水平。但微囊藻毒素的分析可以用來驗證和優化諸如河岸天然慢濾等 處理工藝的處理效果。盡管取得細胞提取液較為簡單,藻毒素分析需要特別注意細胞的提 取過程,忽略從細胞中的萃取過程將會導致計算濃度偏低。
如需要產品及技術服務,請撥打服務熱線:13659219533
選擇陜西博泰達水處理科技有限公司,你永遠值得信賴的產品!
了解更多,請點擊www.qsphotos.com